The escalating prevalence of antibiotic-resistant infections necessitates the development of targeted therapies to overcome multidrug-resistant pathogens. Leveraging high-throughput sequencing technologies, our research provides a comprehensive perspective on both host and pathogen dynamics during infection, enabling the identification of novel drug targets. Employing RNA-Seq (transcriptome sequencing) and Tn-Seq (transposon insertion sequencing), we delve into the transcriptome and conditionally essential genes, unraveling their contributions to intricate host-pathogen interactions. Our investigations extend to the discovery of new disease-causing factors, aiming to elucidate the reasons behind the failure of host defense mechanisms against specific infections.
Bacterial stress responses as drug targets

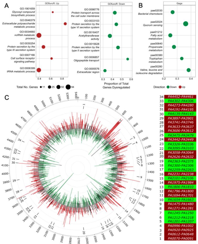
Differential expressed genes between a Pseudomonas aeruginosa stringent response mutant and wilt-type strain under optimum growth conditions.
In response to environmental stress conditions, microbes have developed intricate hierarchical regulatory networks, orchestrating molecular responses that modulate gene expression and protein activity. These global regulatory systems play a pivotal role in coordinating downstream effectors, facilitating the recognition and adaptive response to new environments. A key mechanism employed by microbes to contend with stress is the stringent stress response, mediated by the second messenger guanosine tetraphosphate (ppGpp).
In our pursuit of deeper insights into the implications of targeting this global regulatory system, we conduct RNA-Seq analyses. This approach allows us to comprehensively explore the transcriptional networks within bacterial cells under both optimal growth and stress conditions, shedding light on the intricate molecular adaptations triggered by environmental challenges.